网站首页
关于基盛
成功案例
环保管家
业务范围
法律法规
资质荣誉
在线留言
联系我们
法律法规
搜索:
法律法规分类:
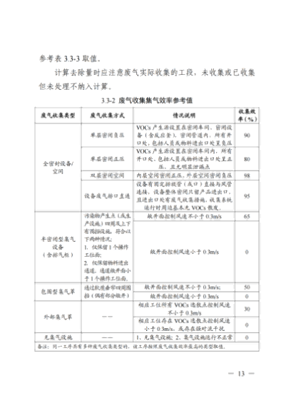
法律法规
广东省生态环境厅关于印发工业源挥发性有机物 和氮氧化物减排量核算方法的通知
上一条:暂无记录
下一条:第三轮中央环保督察即将来临!常见违法清单请查收!
返回列表